Skip to main content

42 Restaurant Er Diagram

Use Case Diagram Tool | Draw Use Case Diagram Online ... Better plan and execute complex systems with use case diagram tools and illustrate all the interactions along the way. Limited Time Offer. 40% off on All Annual Plans! Course Registration System ER Diagram - FreeProjectz This ER (Entity Relationship) Diagram represents the model of Course Registration System Entity. The entity-relationship diagram of Course Registration System shows all the visual instrument of database tables and the relations between Fees, Students, Course, Trainers etc.

ER Diagram Tool | Free Online App Create er diagrams the shortened name for entity relationship diagrams and other software drawings online using ER Diagram Tool. Generate ERD diagrams automatically and visualize your database.

Restaurant er diagram

Restaurant er diagram

Free Restaurant Floor Plan Templates - Edrawsoft ER Diagram. Circuit Diagram. PID. Network Diagram. Design Use. Floor Plan. Infographic. Card. Wireframe. Fashion Design. Other Use. ... Why not take a quick look at this originally designed restaurant floor plan template from Edraw. All the elements in the template are fully editable. 3 Bed Floor Plan. 92624. 332. School Layout. 85158. 312 ... Entity Relationship Diagram - ER Diagram in DBMS An ER diagram shows the relationship among entity sets. An entity set is a group of similar entities For example: In the following ER diagram we have two entities Student and College and these two... Best ER Diagram In DBMS With Examples 2020 - Entity Relatioinal... This article about ER Diagram In DBMS With Examples 2020 will be a great help for those individual who We know that creating the ER Diagram for any project is not an easy task. We believe that this...

Restaurant er diagram. Top 10 Best ER Diagram Tools Create Great Diagrams Creating an ER diagram? ER diagram tool can quickly create graphical representation your...ER Diagram Tools. Last updated on January, 17. Create a seamless structure for your systems and... ER Diagram Template for Restaurant Management System ER Diagram Template for Hospital Management. Using a good color combination gives a better An Entity Relationship diagram for Restaurant Management System. Use this template to create your... School Management System ER Diagram - FreeProjectz This ER (Entity Relationship) Diagram represents the model of School Management System Entity. The entity-relationship diagram of School Management System shows all the visual instrument of database tables and the relations between Students, Teachers, Schools, Registrations etc. E R Diagram Of Restaurant Management System? - Answers The ER diagram for a restaurant uses the cashier, bill, customer, waiter, order, chef, manager, and restaurant as the hubs of the diagram. Each of these hubs is assigned different responsibilities like...

ER Diagram: Entity Relationship Diagram Model | DBMS Example ER Diagram stands for Entity Relationship Diagram, also known as ERD is a diagram that displays the ER Diagrams contain different symbols that use rectangles to represent entities, ovals to define... Restaurant Organizational Chart Examples | EdrawMax Indeed, restaurant org charts are a smart way to organize all your employee details, assigned tasks and ensure everyone handles something. Organization charts are quick and easy to make... Draw ER diagrams by just writing code. - The Official Trevor.io Blog An entity relationship diagram, ER Diagram, or ERD, is a visual model of your database schema. It shows your tables as boxes, with connecting lines representing the relationships between them. Retail Store Management System ER Diagram | FreeProjectz This ER (Entity Relationship) Diagram represents the model of Retail Store Management System Entity.

4- ER Diagram Example Restaurant Management System ER Diagram In this video we have discussed the concept of ER Diagram and also cover the example of Restaurant Management System ER MODEL.ER DIAGRAM EXAMPLEHow to make... A Restaurant Delivery Data Model | Vertabelo Database Modeler Mar 01, 2018 · restaurant_id – The ID of the restaurant related to that order. order_time – A timestamp of when the order was placed. estimated_delivery_time – A timestamp of the planned delivery of this order. food_ready – A timestamp denoting when the order items were prepared. This will contain a NULL value until the food is prepared. Free Download Restaurant Website Project in HTML5 with ... Jun 12, 2018 · Restaurant Website project is a web application which is developed in HTML5 platform. This HTML5 project with tutorial and guide for developing a code. Restaurant Website is a open source you can Download zip and edit as per you need. If you want more latest HTML5 projects here. This is simple and basic level small project for learning purpose. Draw Use Case Diagrams Online with Use Case Diagram Tool ... Online use cased diagram tool to easily create use case diagrams. Real-time collaboration to share, gather requirements and analyze your use cases together with clients and peers. Many use case templates to get started fast. Supports flowcharts, UML and many other diagram types.

sql - E-R Diagram and Relational Tables - Stack Overflow

sql - E-R Diagram and Relational Tables - Stack Overflow

Online ERD Tool | Much more than an ER Diagram software Create ER Diagram online within seconds. No Download Needed. Start with a FREE account now! Looking for an online ERD diagram tool? Visual Paradigm's online ERD software makes database...

Entity Relationship (ER) Diagram – Part 2 Examples | Sandeep ...

Entity Relationship (ER) Diagram – Part 2 Examples | Sandeep ...

Database Design of a Restaurant Management System from ... Nov 30, 2020 · Restaurant is a kind of business that serves people all over world with ready-made food. This system is to provide service facility to restaurant and also to the customer. This restaurant management system can be used by employees in a restaurant to handle the clients, their orders and can help them easily find free tables or place orders.

ER Diagram Templates to Get Started Fast

ER Diagram Templates to Get Started Fast

Demo Start | Restaurant management, Activity diagram, Relationship... ER diagram for restaurant management system is a visual presentation of entities and relationships of restaurant database. You can edit this template and create your own diagram.

Antecedents and consequences of anger among restaurant ...

Antecedents and consequences of anger among restaurant ...

ER Diagrams · dbeaver/dbeaver Wiki · GitHub ER diagrams appear on the rightmost tab of the Database Object Editor: Entity Relation Diagrams (ERD) are graphic presentations of database entities and the relations between them.

Entity-Relationship Diagram Tutorial | ER Diagram Tutorial ...

Entity-Relationship Diagram Tutorial | ER Diagram Tutorial ...

10 Best Free ER Diagram Tools in 2022 Here is a list of recommended er diagram tools to draw a visual model for database management. This is where ER modeling comes in. Entity-relationship diagrams or ERDs provide a visual way to...

IT & Engineering Diagram Templates | EdrawMax

IT & Engineering Diagram Templates | EdrawMax

› entity-relationshipUniversity Management System ER Diagram - FreeProjectz This ER (Entity Relationship) Diagram represents the model of University Management System Entity. The entity-relationship diagram of University Management System shows all the visual instrument of database tables and the relations between Students, Faculties, Colleges, Registrations etc.

For this assignment, you are to develop a relational | Chegg.com

For this assignment, you are to develop a relational | Chegg.com

Restaurant Management ER Diagram | EdrawMax Editable Templates Here is an ER diagram about restaurant management, from which you can see the relations among the 7 roles. ER diagram depicts the relationship between two or more entities.

A Entity Relationship Diagram showing Food Ordering System ...

A Entity Relationship Diagram showing Food Ordering System ...

Explaining an ER Diagram, With Steps and Use Cases ... Dec 15, 2020 · How to Draw an ER Diagram. Let’s create an ER diagram for a data model using Vertabelo. Consider a simple scenario in which a client orders food at a restaurant. The client must purchase one or more menu items, while each menu item is served by one attendant. 1. First, identify the entities in your database.

Restaurent Management System ER Diagram | FreeProjectz

Restaurent Management System ER Diagram | FreeProjectz

150 Entity Relationship Diagram Templates ideas | relationship... Feb 2, 2021 - An Entity Relationship Diagram (ERD) is a visual representation of different data using conventions that See more ideas about relationship diagram, diagram, visual representation.

Is it possible for total participation constraints to be ...

Is it possible for total participation constraints to be ...

Entity-Relationship Diagram (ERD) | Entity-Relationship Diagram (ERD) An Entity-Relationship Diagram (ERD) is a visual presentation of entities and relationships. At first glance ERD is similar to a flowch Er Diagram For Restaurant Management System.

Figure 5

Figure 5

Top 5 Free Database Diagram Design Tools | The Holistics Blog Top 5 free tools for drawing your own ER Diagram. dbdiagram.io, diagrams.net, draw.io To help you determine the right tool for you to design database schema diagrams, we've curated a list of 5 of the...

Part-46- E-R Diagram for Online Food Ordering in an easy way

Part-46- E-R Diagram for Online Food Ordering in an easy way

Flowchart for Restaurant Operations - Edraw Apr 21, 2021 · How to Create A Flowchart for Restaurant Operations After download this professional and efficient flowchart maker, you can start creating your operation flowchart in restaurant as the following steps said: . 1. Follow the instruction and open a new floor plan drawing page: Available Templates - Flowchart - Basic Flowchart. Double click to start …

Database Modeling and Design | SpringerLink

Database Modeling and Design | SpringerLink

ER Diagram for a Restaurant Database : SQL Help with the ER diagram of a database for a Delivery and Takeaway Japanese Restaurant for a personal project. Basically, one purchase can contain various menuitems "food" and each menuitem...

Entity Relationship Diagram for minimal database of culinary ...

Entity Relationship Diagram for minimal database of culinary ...

Top 5 free ER diagram design tools ER diagram design helps you analyze data requirements systematically to produce a well-designed database. A decent tool guarantees you to produce high-quality database design to use in database...

GitHub - cartertrafton/restaurant_db: Restaurant Database ...

GitHub - cartertrafton/restaurant_db: Restaurant Database ...

How to make an entity-relationship diagram (ERD) of a restaurant ER diagrams also shows attributes (columns), the keys (primary, secondary, composite, unique…) for In an ER diagram, if an entity has a relationship with a subtype of another entity, do you make...

Coffee Shop Management System Er Diagram - 02/2022

Coffee Shop Management System Er Diagram - 02/2022

Best ER Diagram In DBMS With Examples 2020 - Entity Relatioinal... This article about ER Diagram In DBMS With Examples 2020 will be a great help for those individual who We know that creating the ER Diagram for any project is not an easy task. We believe that this...

Restaurant Management System | Creately

Restaurant Management System | Creately

Entity Relationship Diagram - ER Diagram in DBMS An ER diagram shows the relationship among entity sets. An entity set is a group of similar entities For example: In the following ER diagram we have two entities Student and College and these two...

Solved] Problem 1: Restaurant logical database design problem ...

Solved] Problem 1: Restaurant logical database design problem ...

Free Restaurant Floor Plan Templates - Edrawsoft ER Diagram. Circuit Diagram. PID. Network Diagram. Design Use. Floor Plan. Infographic. Card. Wireframe. Fashion Design. Other Use. ... Why not take a quick look at this originally designed restaurant floor plan template from Edraw. All the elements in the template are fully editable. 3 Bed Floor Plan. 92624. 332. School Layout. 85158. 312 ...

Solved] I need a ER diagram for this question ASAP. To be ...

Solved] I need a ER diagram for this question ASAP. To be ...

Solved ERD of Restaurant Management System city code Blumbe ...

Solved ERD of Restaurant Management System city code Blumbe ...

CSC/ECE 517 Fall 2018- Project E1861. Improving search ...

CSC/ECE 517 Fall 2018- Project E1861. Improving search ...

Er Diagram Templates | EdrawMax Free Editable

Er Diagram Templates | EdrawMax Free Editable

Online Food Order System for Restaurants

Online Food Order System for Restaurants

E R diagram for online food ordering system

E R diagram for online food ordering system

Solved] problem statement restaurant management system, this ...

Solved] problem statement restaurant management system, this ...

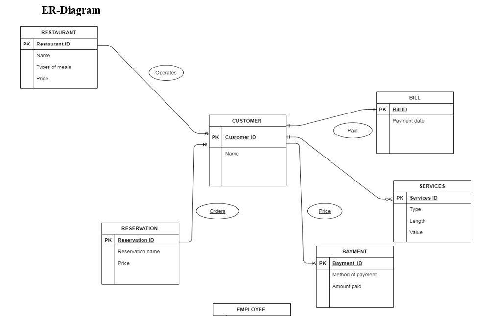
ER-Diagram RESTAURANT PK Restaurant ID Name Types of | Chegg.com

ER-Diagram RESTAURANT PK Restaurant ID Name Types of | Chegg.com

Entity Relationship Diagram (ERD) | ER Diagram Tutorial ...

Entity Relationship Diagram (ERD) | ER Diagram Tutorial ...

32 ERD Entity Relationship Diagram (Restaurant Management System)

32 ERD Entity Relationship Diagram (Restaurant Management System)

Food Court | Entity-Relationship Diagram (ERD) | Cafe and ...

Food Court | Entity-Relationship Diagram (ERD) | Cafe and ...

Er Diagram Templates | EdrawMax Free Editable

Er Diagram Templates | EdrawMax Free Editable

ERD Design for Front End | Download Scientific Diagram

ERD Design for Front End | Download Scientific Diagram

ER Diagram Templates to Get Started Fast

ER Diagram Templates to Get Started Fast

Free ER Diagram Tool with Free Templates - EdrawMax

Free ER Diagram Tool with Free Templates - EdrawMax

Design and Data Model | Scylla Docs

Design and Data Model | Scylla Docs

File:Misuse restaurant model.svg - Wikipedia

File:Misuse restaurant model.svg - Wikipedia

Restaurant Management ER Diagram | EdrawMax Template

Restaurant Management ER Diagram | EdrawMax Template

MAPPING ER TO RELATIONAL MODEL – EDUCATIONAL DATABASE SYSTEM ...

MAPPING ER TO RELATIONAL MODEL – EDUCATIONAL DATABASE SYSTEM ...

Solved] What would ERD (entity relationship diagram) for the ...

Solved] What would ERD (entity relationship diagram) for the ...

RESTAURENT MANAGEMENT SYSTEM by Ramya Sruthi

RESTAURENT MANAGEMENT SYSTEM by Ramya Sruthi

DFD for Food Ordering System - GeeksforGeeks

DFD for Food Ordering System - GeeksforGeeks

Online Food Ordering Management System

Online Food Ordering Management System

How to make an entity-relationship diagram (ERD) of a ...

How to make an entity-relationship diagram (ERD) of a ...

Comments

Popular posts from this blog

40 data center network diagram

39 2.4 ecotec timing chain diagram

39 emg hz wiring diagram